• Formula : K3Mn2F7
  • Space Group : I4/mmm (139)
    Centrosymmetric : True
    Dimensionality : 2D
  • Structure parameters
    a = 4.187
    b = 4.187
    c = 21.586
    α = 90.0
    β = 90.0
    γ = 90.0
  • Number of atoms per primitive cell = 12
    Total number of electrons per primitive cell = 106
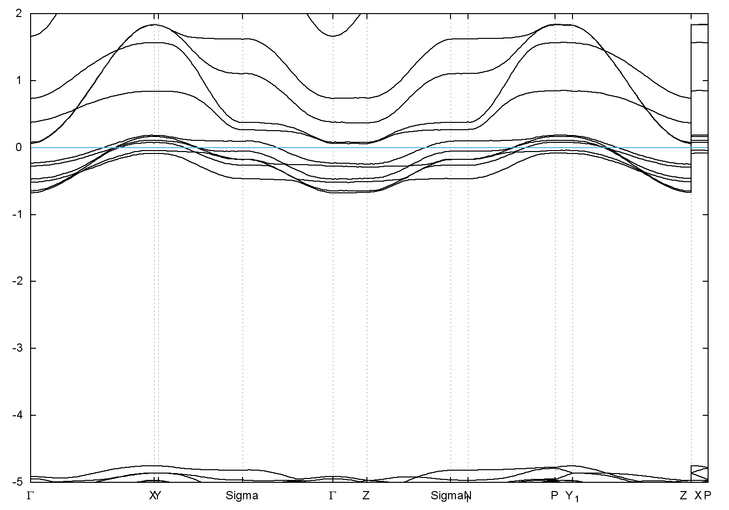
  • Band gap = 0.0 eV
    Direct Gap = 0.014 eV
    Metallicity = 0.728
    Topological Z2 indices ν = (0;000)
  • scf.in - scf.out - bands.in - bands.out
  • Reference: ICSD Collection Code: 33525

Band structure with spin-orbit coupling