• Formula : K2SiF6
  • Space Group : P6_3mc (186)
    Centrosymmetric : False
    Dimensionality : 1D
  • Structure parameters
    a = 5.6461
    b = 5.6461
    c = 9.2322
    α = 90.0
    β = 90.0
    γ = 120.0
  • Number of atoms per primitive cell = 18
    Total number of electrons per primitive cell = 128
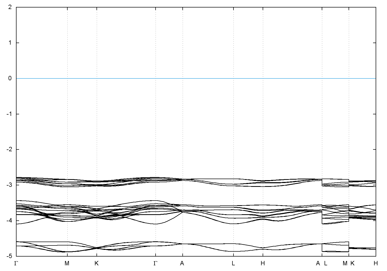
  • Band gap = 7.5399 eV
    Direct Gap = 7.540 eV
    Metallicity = 0.000
    Topological Z2 indices ν = (0;000)
  • cif file - scf.in - scf.out - bands.in - bands.out
  • Reference:

    Demartinite, a new polymorph of K2SiF6 from La Fossa Crater, Vulcano, Aeolian Islands, Italy Locality: La Fossa Crater, Vulcano Island, Aeolian Archipelago, Sicily, Italy,
    The Canadian Mineralogist 45, 1275 (2007)


Band structure with spin-orbit coupling