• Formula : B4CCl6O
  • Space Group : R3m (160)
    Centrosymmetric : False
    Dimensionality : 1D
  • Structure parameters
    a = 11.15
    b = 11.15
    c = 7.586
    α = 90.0
    β = 90.0
    γ = 120.0
  • Number of atoms per primitive cell = 12
    Total number of electrons per primitive cell = 64
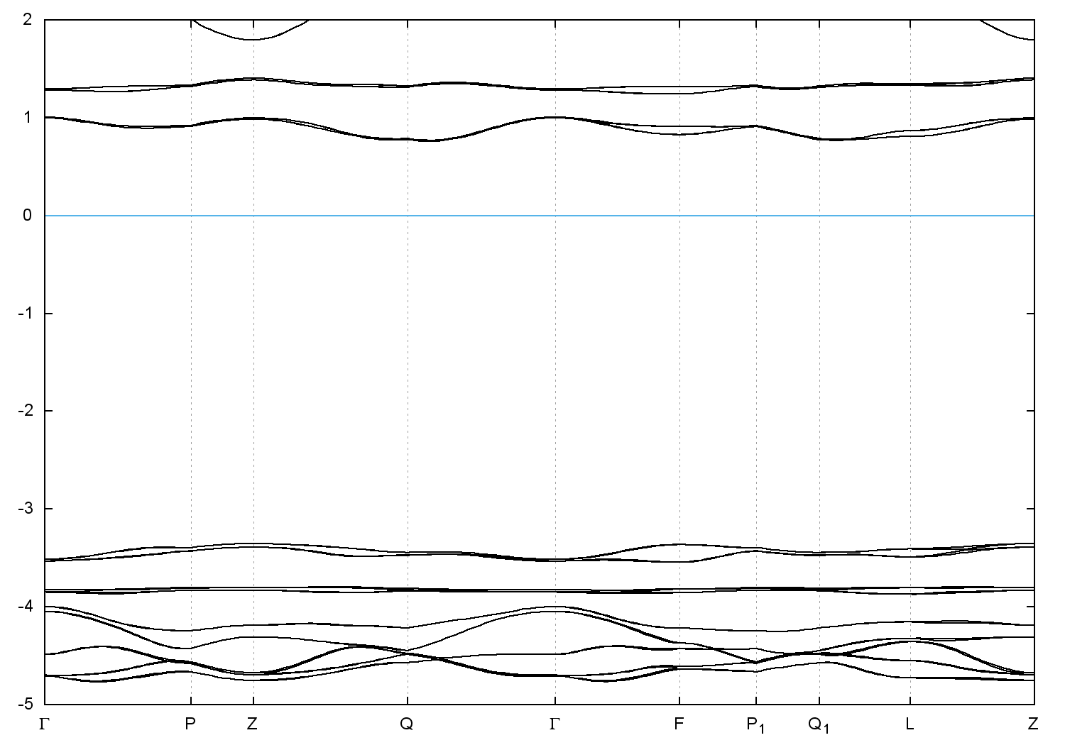
  • Band gap = 4.1136 eV
    Direct Gap = 4.192 eV
    Metallicity = 0.000
    Topological Z2 indices ν = (0;000)
  • scf.in - scf.out - bands.in - bands.out
  • Reference: ICSD Collection Code: 280617

Band structure with spin-orbit coupling