• Formula : Ca2MnSbO6
  • Space Group : P2_1/m (11)
    Centrosymmetric : True
    Dimensionality : 3D
  • Structure parameters
    a = 5.4607
    b = 7.6934
    c = 5.5548
    α = 90.0
    β = 90.134
    γ = 90.0
  • Number of atoms per primitive cell = 20
    Total number of electrons per primitive cell = 152
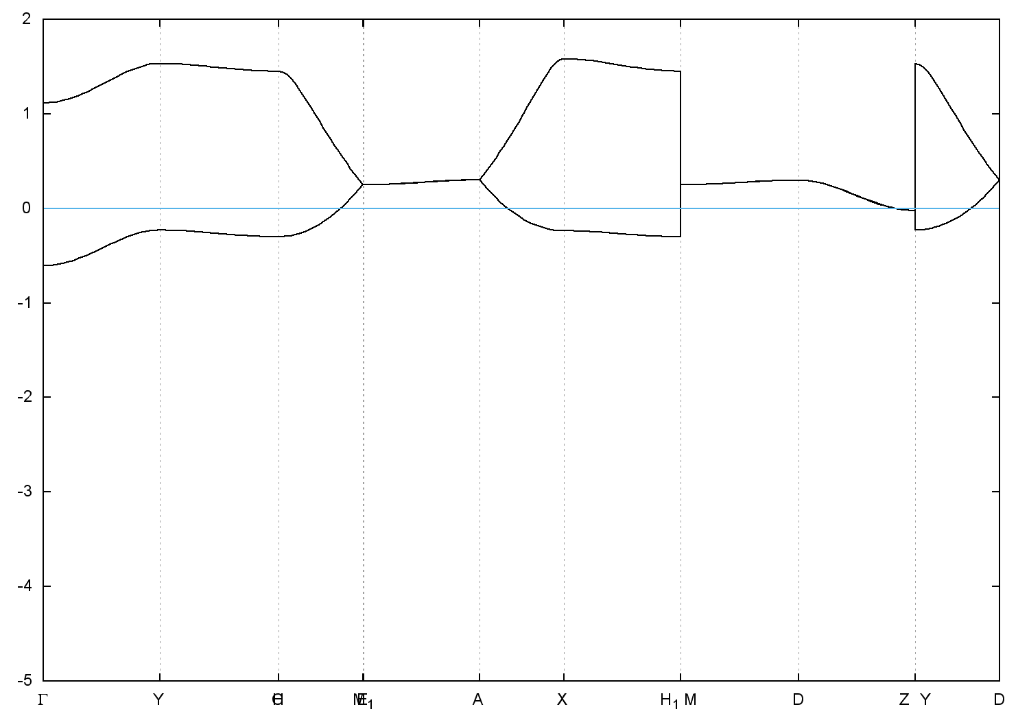
  • Band gap = 0.0 eV
    Direct Gap = 0.003 eV
    Metallicity = 1.000
    Topological Z2 indices ν = (0;000)
  • scf.in - scf.out - bands.in - bands.out
  • Reference: ICSD Collection Code: 246090

Band structure with spin-orbit coupling