• Formula : ZnHgC4(SN)4
  • Space Group : I-4 (82)
    Centrosymmetric : False
    Dimensionality : 3D
  • Structure parameters
    a = 11.0912
    b = 11.0912
    c = 4.4414
    α = 90.0
    β = 90.0
    γ = 90.0
  • Number of atoms per primitive cell = 14
    Total number of electrons per primitive cell = 84
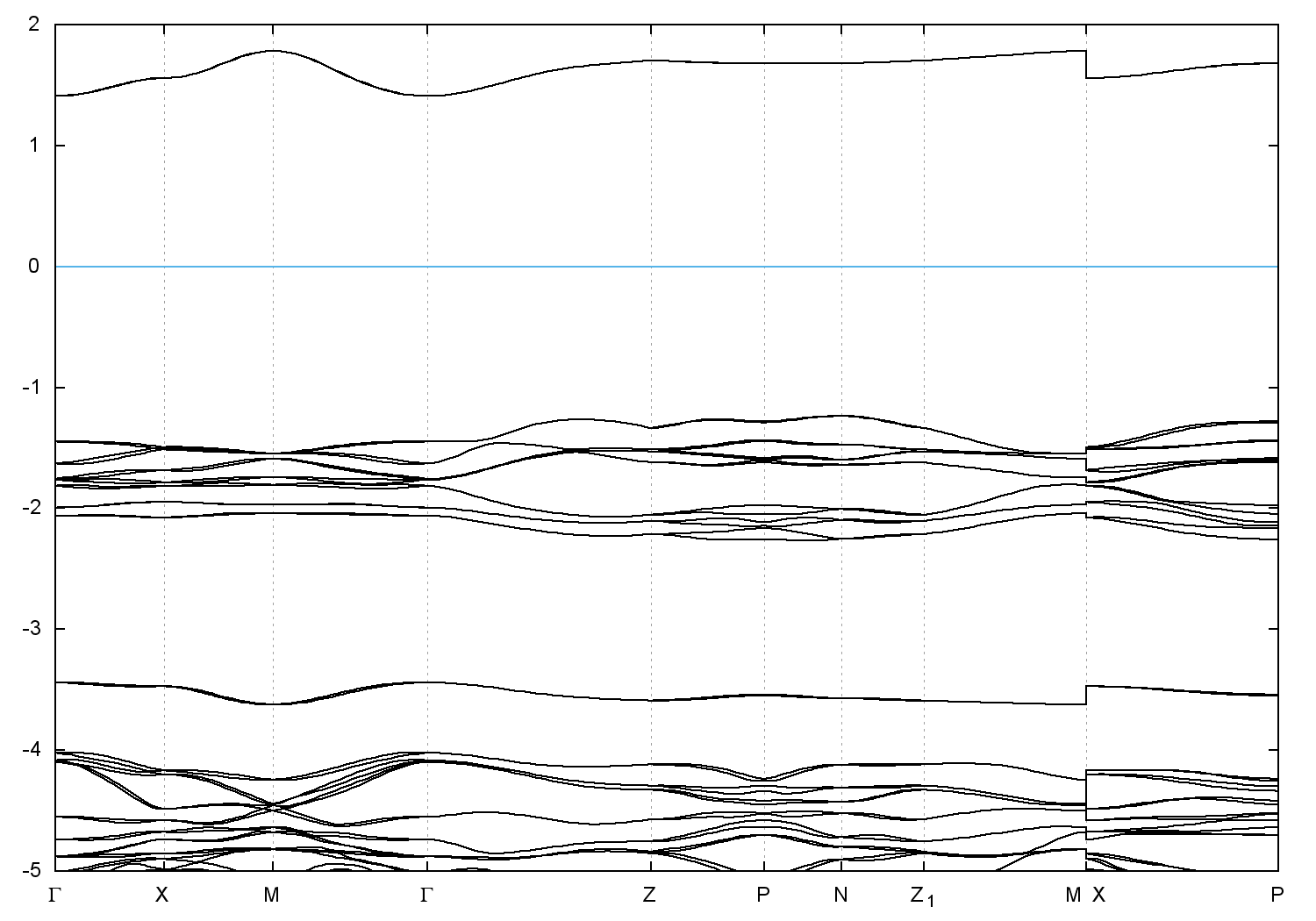
  • Band gap = 2.6464 eV
    Direct Gap = 2.859 eV
    Metallicity = 0.000
    Topological Z2 indices ν = (0;000)
  • cif file - scf.in - scf.out - bands.in - bands.out
  • Reference:

    Zinc mercury thiocyanate (ZMTC),
    Acta Crystallographica Section C 55, 1203 (1999)


Band structure with spin-orbit coupling