• Formula : K2B(CN)3
  • Space Group : Fdd2 (43)
    Centrosymmetric : False
    Dimensionality : 1D
  • Structure parameters
    a = 13.4507
    b = 10.53
    c = 8.9576
    α = 90.0
    β = 90.0
    γ = 90.0
  • Number of atoms per primitive cell = 18
    Total number of electrons per primitive cell = 96
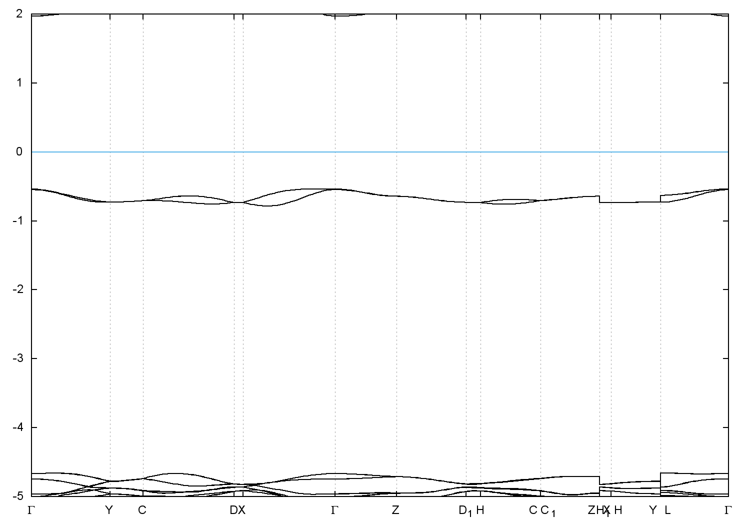
  • Band gap = 2.5094 eV
    Direct Gap = 2.511 eV
    Metallicity = 0.000
    Topological Z2 indices ν = (0;000)
  • scf.in - scf.out - bands.in - bands.out
  • Reference: ICSD Collection Code: 262588

Band structure with spin-orbit coupling