• Formula : CsAg(NO3)2
  • Space Group : C2/m (12)
    Centrosymmetric : True
    Dimensionality : 1D
  • Structure parameters
    a = 20.43
    b = 5.591
    c = 5.288
    α = 90.0
    β = 93.26
    γ = 90.0
  • Number of atoms per primitive cell = 20
    Total number of electrons per primitive cell = 132
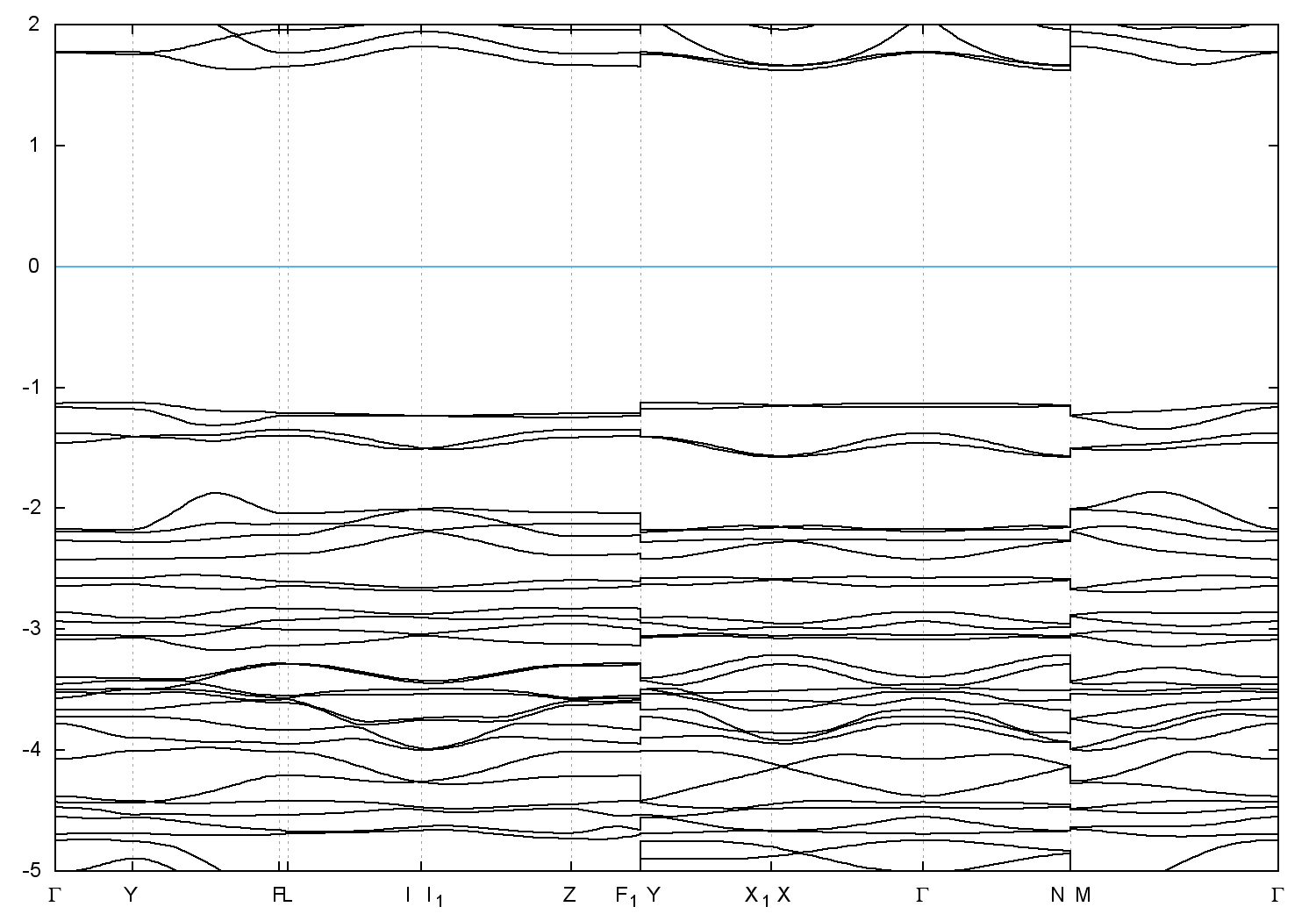
  • Band gap = 2.7484 eV
    Direct Gap = 2.769 eV
    Metallicity = 0.000
    Topological Z2 indices ν = (0;000)
  • cif file - scf.in - scf.out - bands.in - bands.out
  • Reference:

    Nitrate d'argent et de c\'esium: AgCs(NO~3~)~2~,
    Acta Crystallographica Section C 55, 281 (1999)


Band structure with spin-orbit coupling