• Formula : Li2AlAg
  • Space Group : F-43m (216)
    Centrosymmetric : False
    Dimensionality : 3D
  • Structure parameters
    a = 6.35
    b = 6.35
    c = 6.35
    α = 90.0
    β = 90.0
    γ = 90.0
  • Number of atoms per primitive cell = 4
    Total number of electrons per primitive cell = 20
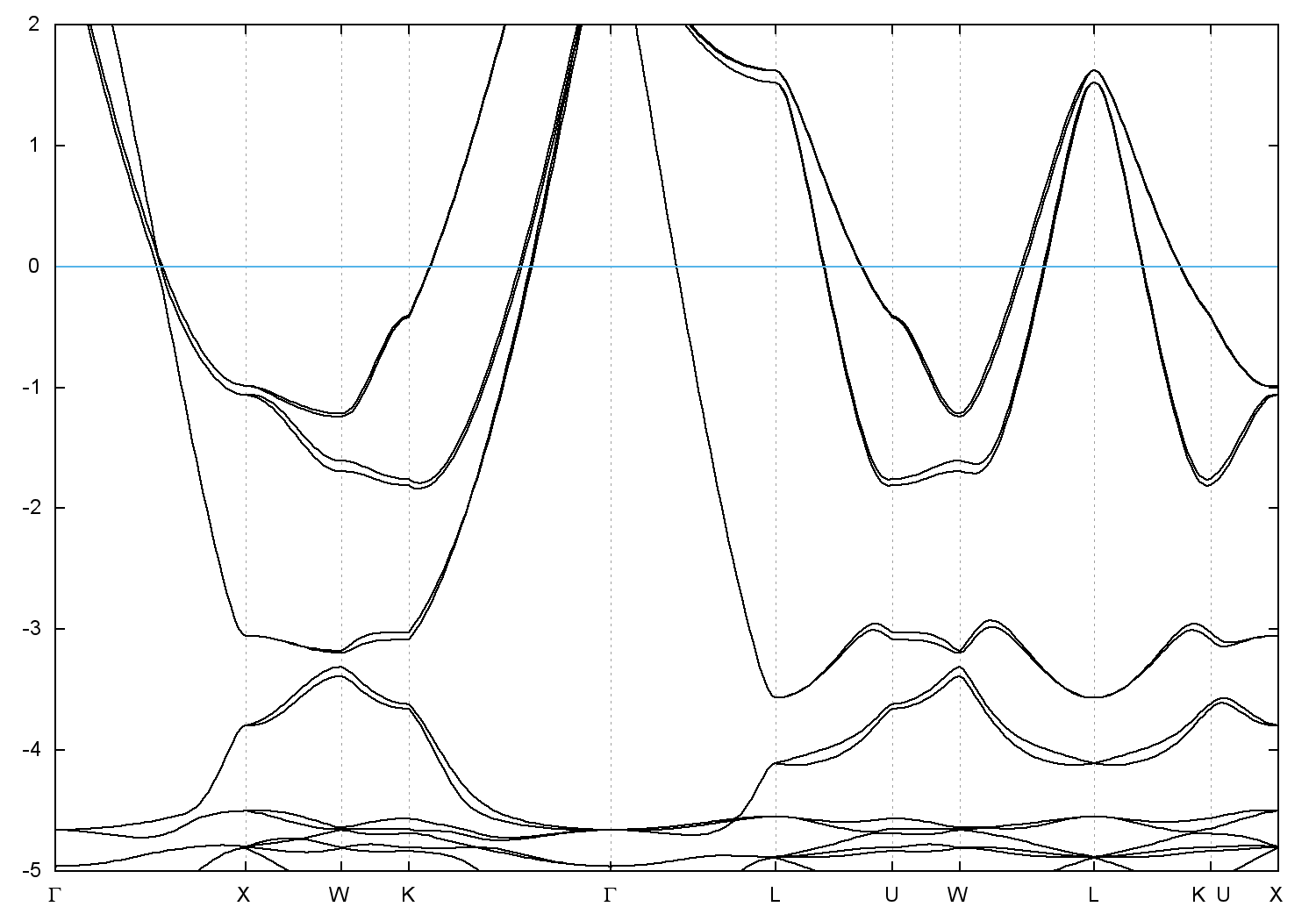
  • Band gap = 0.0 eV
    Direct Gap = 0.000 eV
    Metallicity = 0.849
    Topological Z2 indices ν = ?
  • cif file - scf.in - scf.out - bands.in - bands.out
  • Reference:

    The crystal structure of the ternary intermetallic phases Li2 E X (E= Cu, Ag, Au; X= Al, Ga, In, Tl, Si, Ge, Sn, Pb, Sb, Bi),
    Zeitschrift fuer Metallkunde 59, 47 (1968)


Band structure with spin-orbit coupling