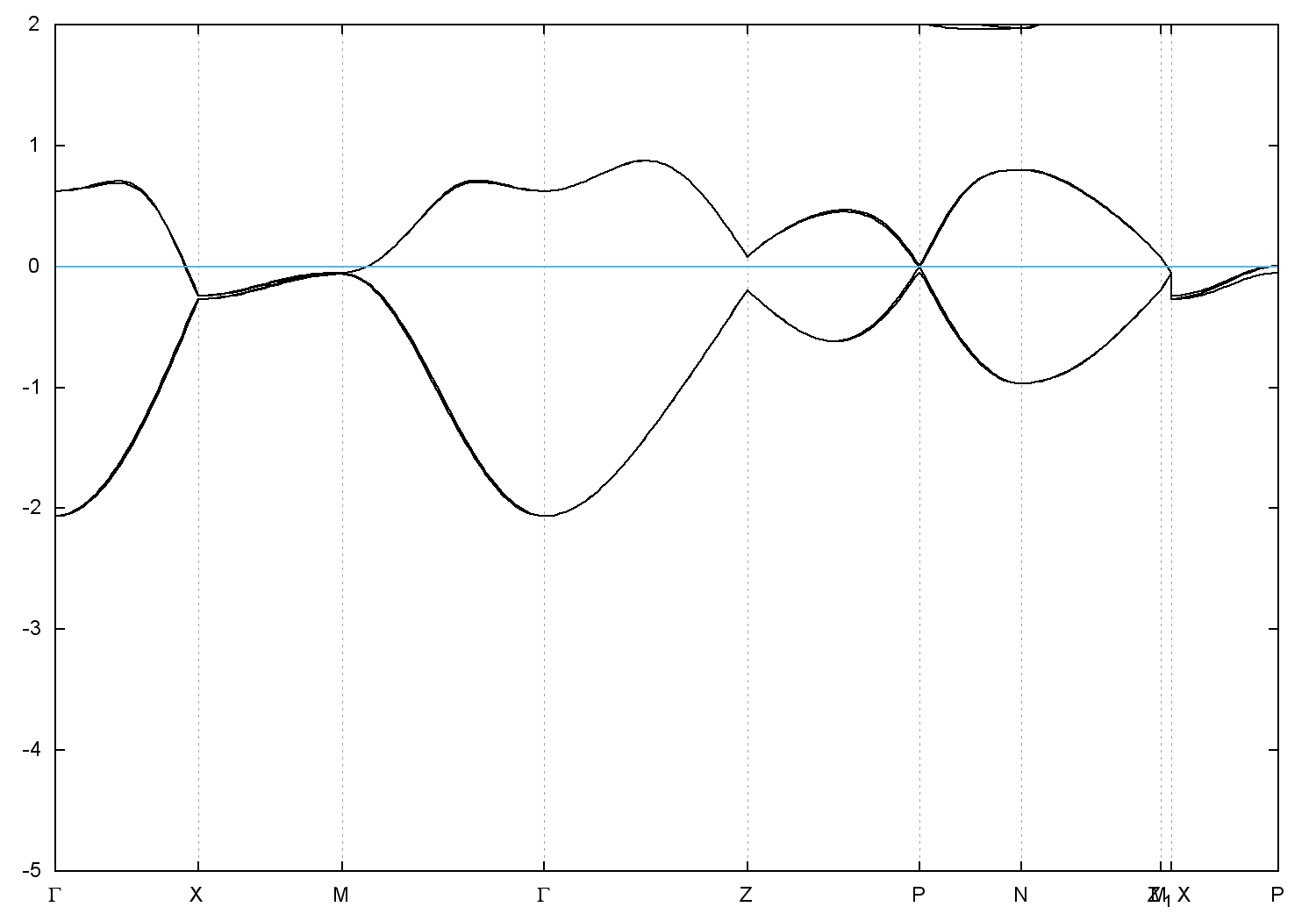
• Formula : VSbO4
  • Space Group : I4_1md (109)
    Centrosymmetric : False
    Dimensionality : 3D
  • Structure parameters
    a = 6.5174
    b = 6.5174
    c = 6.1734
    α = 90.0
    β = 90.0
    γ = 90.0
  • Number of atoms per primitive cell = 12
    Total number of electrons per primitive cell = 84
  • Band gap = 0.0 eV
    Direct Gap = 0.004 eV
    Metallicity = 1.000
    Topological Z2 indices ν = ?
  • cif file - scf.in - scf.out - bands.in - bands.out
  • Reference:

    Rutile Superstructure of Sb~0.9~V~1.1~O~4~,
    Acta Crystallographica Section B 53, 221 (1997)


Band structure with spin-orbit coupling