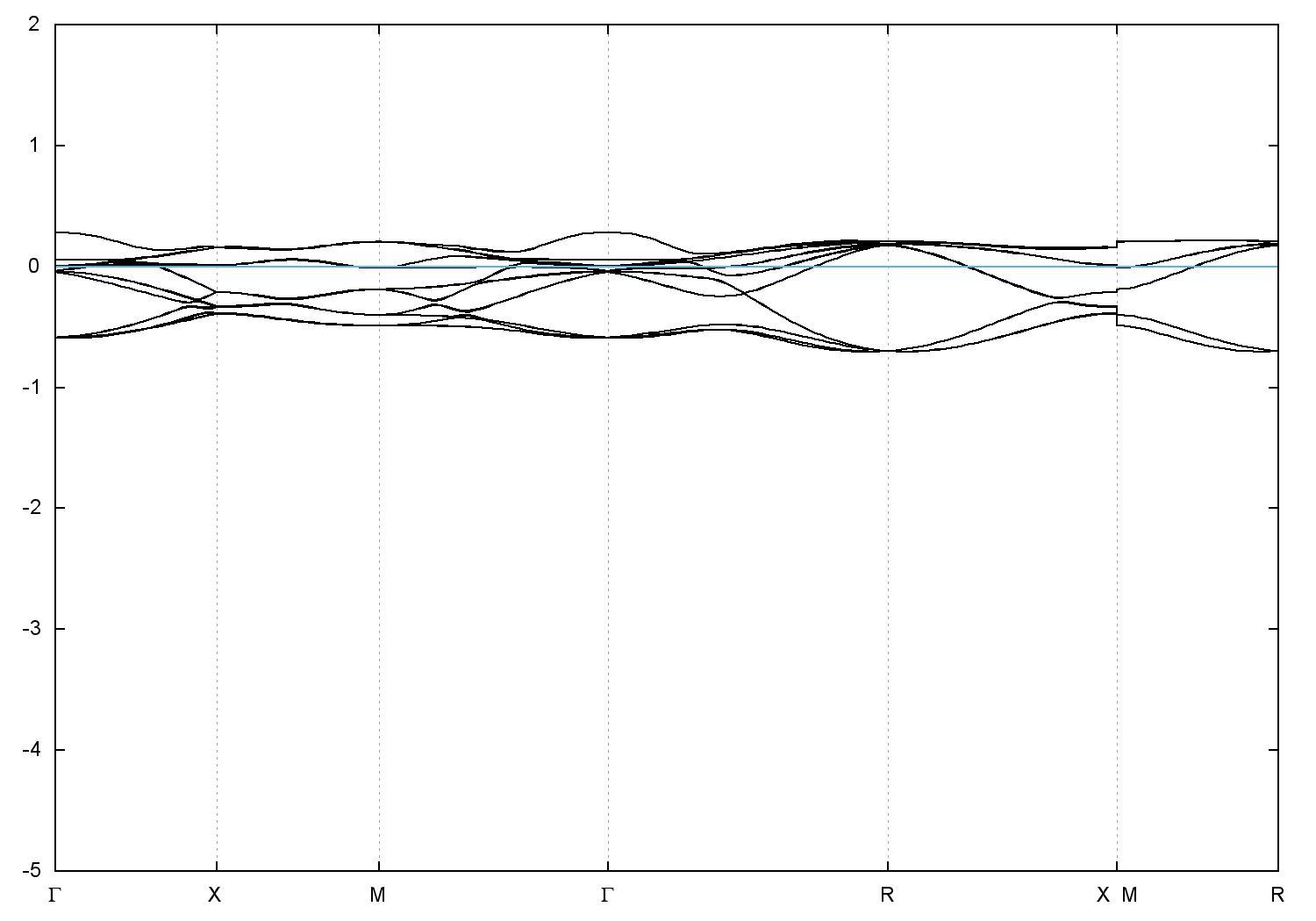
• Formula : N2
  • Space Group : P2_13 (198)
    Centrosymmetric : False
    Dimensionality : 1D
  • Structure parameters
    a = 5.433
    b = 5.433
    c = 5.433
    α = 90.0
    β = 90.0
    γ = 90.0
  • Number of atoms per primitive cell = 4
    Total number of electrons per primitive cell = 20
  • Band gap = 0.0 eV
    Direct Gap = 0.000 eV
    Metallicity = 0.442
    Topological Z2 indices ν = ?
  • cif file - scf.in - scf.out - bands.in - bands.out
  • Reference:

    Crystal structures of the three modifications of nitrogen 14 and nitrogen 15 at high pressure Locality: synthetic Sample: at T = 19.6 K and P = .3835 GPa Note: alpha phase,
    Journal of Chemical Physics 52, 6000 (1970)


Band structure with spin-orbit coupling