• Formula : YNiSb
  • Space Group : F-43m (216)
    Centrosymmetric : False
    Dimensionality : 3D
  • Structure parameters
    a = 6.312
    b = 6.312
    c = 6.312
    α = 90.0
    β = 90.0
    γ = 90.0
  • Number of atoms per primitive cell = 3
    Total number of electrons per primitive cell = 26
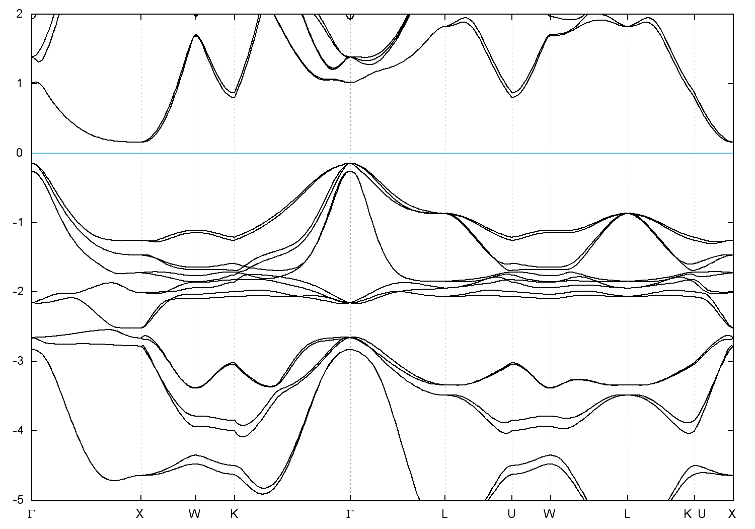
  • Band gap = 0.3035 eV
    Direct Gap = 1.161 eV
    Metallicity = 0.000
    Topological Z2 indices ν = (0;000)
  • cif file - scf.in - scf.out - bands.in - bands.out
  • Reference:

    The crystal structure of Dy Ni Sb, Dy Pt Sb and related compounds,
    Proc. Rare Earth Res. Conf., 11th 2, 642 (1974)


Band structure with spin-orbit coupling


Wannier charge center (WCC) at six time-reversal invariant planes