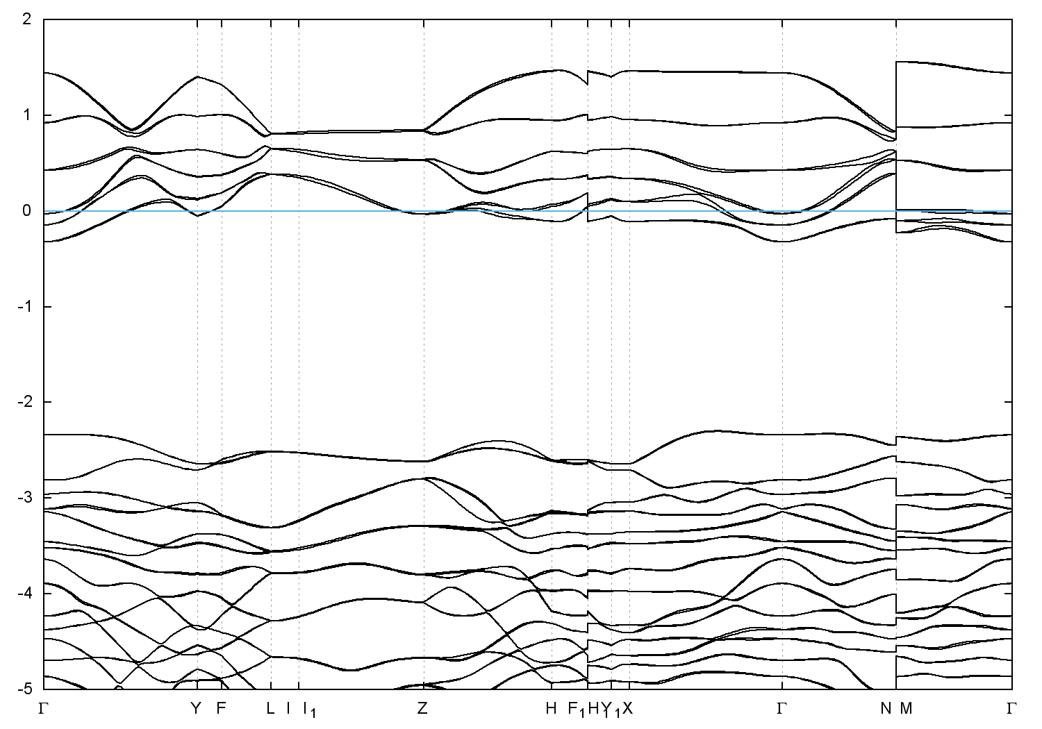
• Formula : MoPO5
  • Space Group : Cc (9)
    Centrosymmetric : False
    Dimensionality : 3D
  • Structure parameters
    a = 7.4043
    b = 7.21277
    c = 7.28756
    α = 90.0
    β = 118.3456
    γ = 90.0
  • Number of atoms per primitive cell = 14
    Total number of electrons per primitive cell = 98
  • Band gap = 0.0 eV
    Direct Gap = 0.000 eV
    Metallicity = 0.629
    Topological Z2 indices ν = ?
  • cif file - scf.in - scf.out - bands.in - bands.out
  • Reference:

    Structural and Mechanistic Studies of the Dehydration of MoO2PO3OH·H2O and the In situ Identification of Two New Molybdenum Phosphates,
    Chemistry of Materials 22, 5279 (2010)


Band structure with spin-orbit coupling