• Formula : MnSe
  • Space Group : P6_3mc (186)
    Centrosymmetric : False
    Dimensionality : 3D
  • Structure parameters
    a = 4.12
    b = 4.12
    c = 6.72
    α = 90.0
    β = 90.0
    γ = 120.0
  • Number of atoms per primitive cell = 4
    Total number of electrons per primitive cell = 42
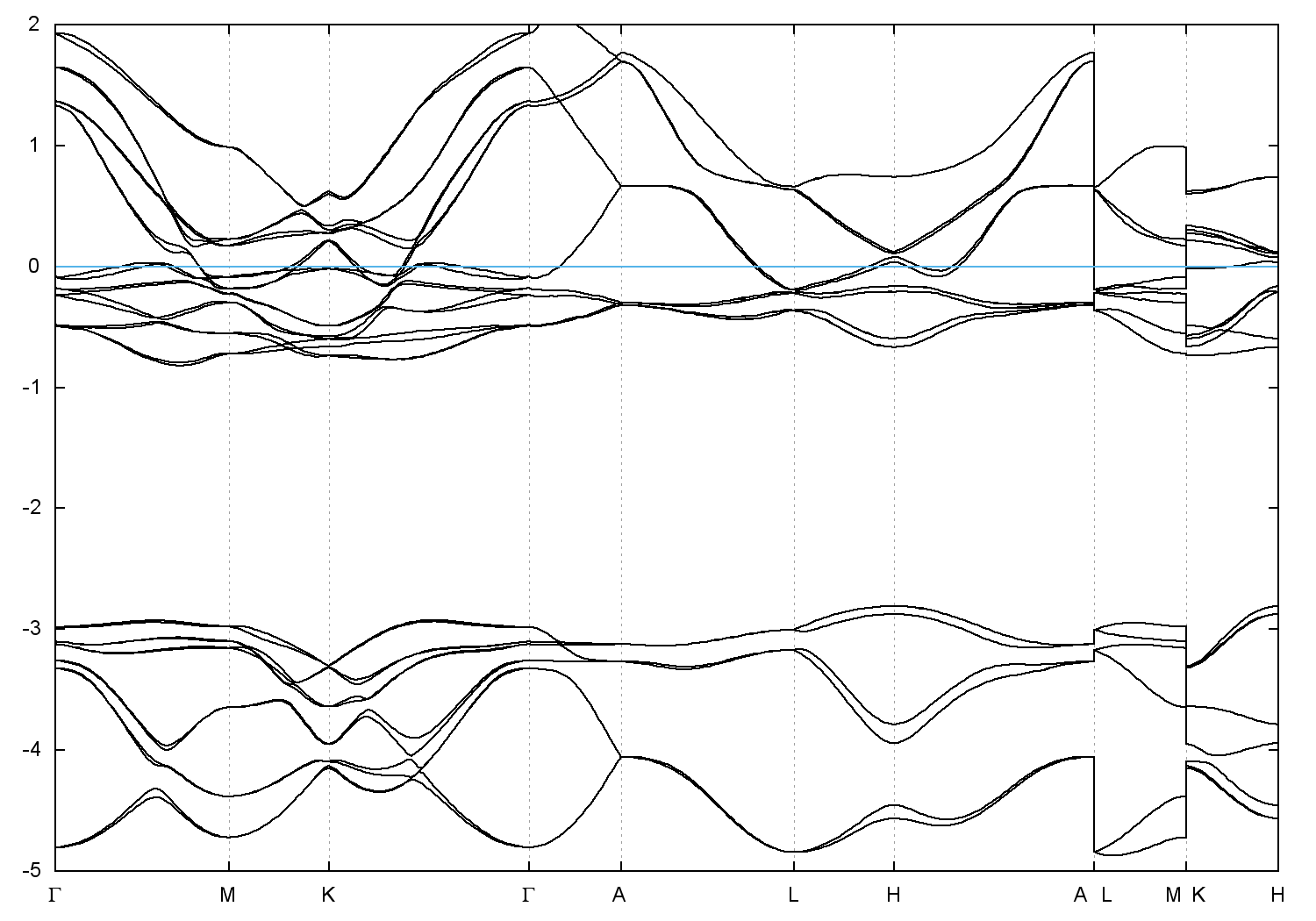
  • Band gap = 0.0 eV
    Direct Gap = 0.000 eV
    Metallicity = 0.726
    Topological Z2 indices ν = ?
  • cif file - scf.in - scf.out - bands.in - bands.out
  • Reference:

    Second edition. Interscience Publishers, New York, New York Note: wurtzite structure,
    Crystal Structures 1, 85 (1963)


Band structure with spin-orbit coupling