• Formula : Li7TaO6
  • Space Group : R3 (146)
    Centrosymmetric : False
    Dimensionality : 2D
  • Structure parameters
    a = 5.3869
    b = 5.3869
    c = 15.1367
    α = 90.0
    β = 90.0
    γ = 120.0
  • Number of atoms per primitive cell = 14
    Total number of electrons per primitive cell = 70
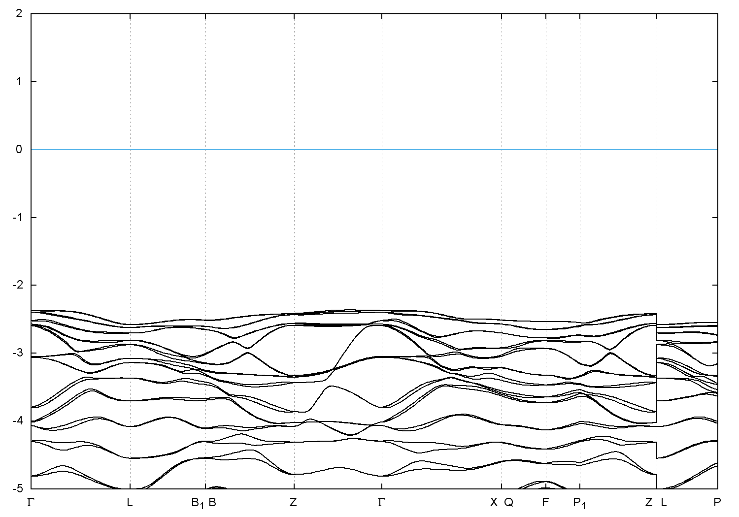
  • Band gap = 4.6455 eV
    Direct Gap = 4.809 eV
    Metallicity = 0.000
    Topological Z2 indices ν = (0;000)
  • scf.in - scf.out - bands.in - bands.out
  • Reference: ICSD Collection Code: 74950

Band structure with spin-orbit coupling