• Formula : H2O2
  • Space Group : P4_12_12 (92)
    Centrosymmetric : False
    Dimensionality : 1D
  • Structure parameters
    a = 4.06
    b = 4.06
    c = 8.0
    α = 90.0
    β = 90.0
    γ = 90.0
  • Number of atoms per primitive cell = 16
    Total number of electrons per primitive cell = 56
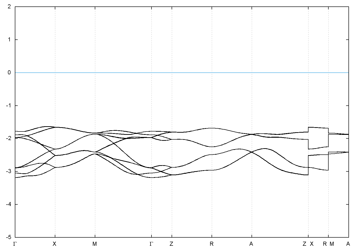
  • Band gap = 4.7599 eV
    Direct Gap = 4.772 eV
    Metallicity = 0.000
    Topological Z2 indices ν = (0;000)
  • cif file - scf.in - scf.out - bands.in - bands.out
  • Reference:

    Crystal and molecular structure of hydrogen peroxide. A neutron-diffraction study _cod_database_code 1008189,
    Journal of Chemical Physics 42, 3054 (1965)


Band structure with spin-orbit coupling