Home
Formula : LiTlPHO
3
Space Group :
C2 (5)
Centrosymmetric : False
Dimensionality : 1D
Structure parameters
a = 14.284
b = 5.091
c = 5.329
α = 90.0
β = 89.19
γ = 90.0
Number of atoms per primitive cell = 14
Total number of electrons per primitive cell = 80
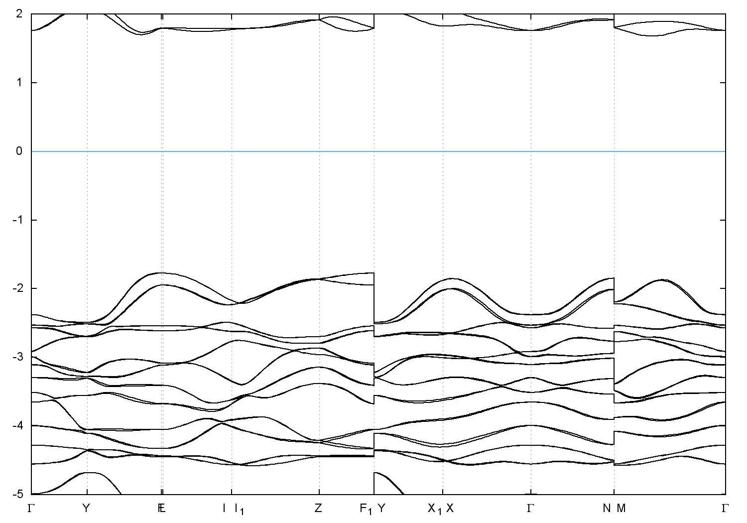
Band gap = 3.4505 eV
Direct Gap = 3.514 eV
Metallicity = 0.000
Topological Z2 indices ν = (0;000)
scf.in
-
scf.out
-
bands.in
-
bands.out
Reference:
ICSD Collection Code: 201040
Band structure with spin-orbit coupling