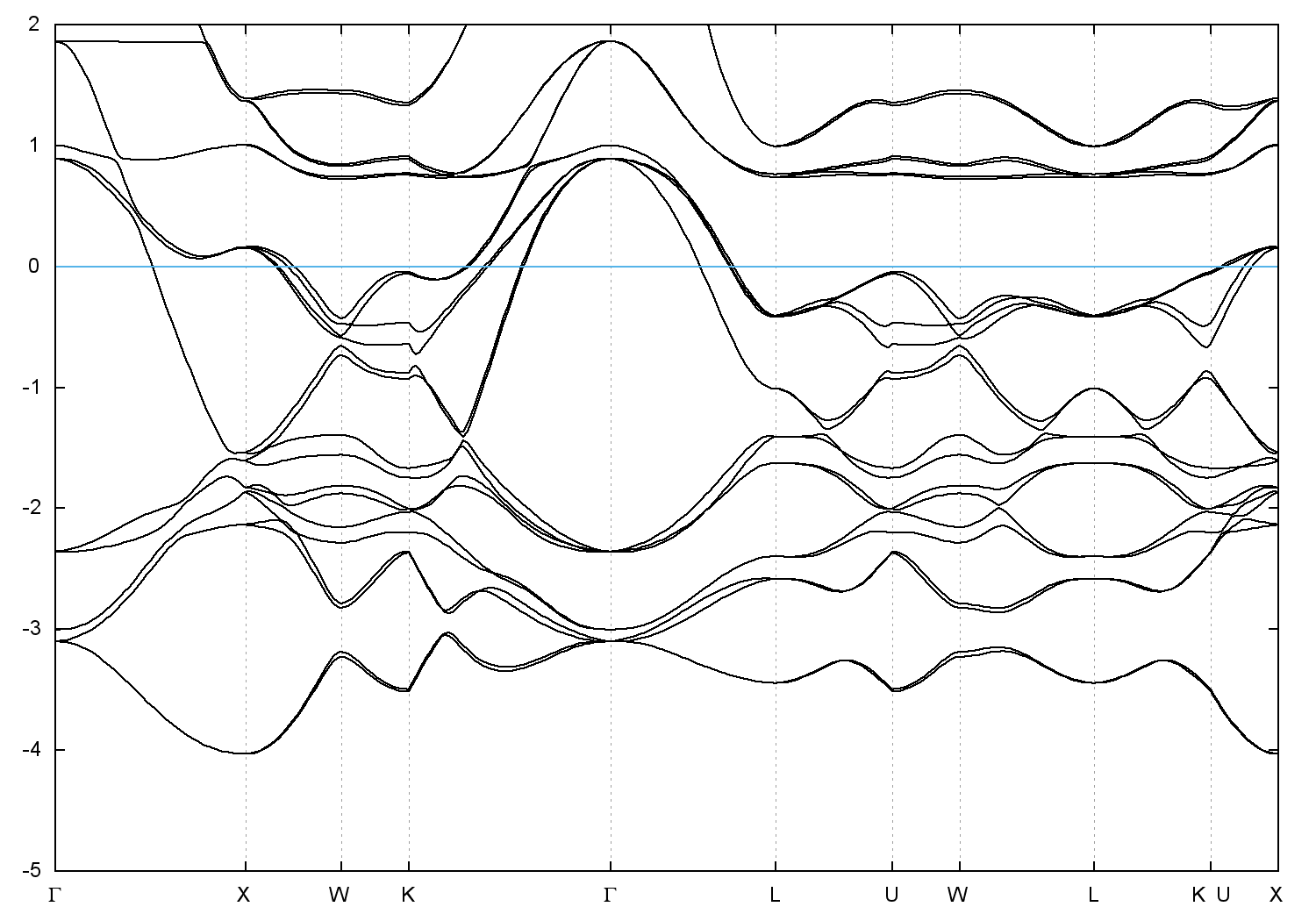
• Formula : TiGaRh
  • Space Group : F-43m (216)
    Centrosymmetric : False
    Dimensionality : 3D
  • Structure parameters
    a = 6.11
    b = 6.11
    c = 6.11
    α = 90.0
    β = 90.0
    γ = 90.0
  • Number of atoms per primitive cell = 3
    Total number of electrons per primitive cell = 42
  • Band gap = 0.0 eV
    Direct Gap = 0.000 eV
    Metallicity = 0.965
    Topological Z2 indices ν = ?
  • scf.in - scf.out - bands.in - bands.out
  • Reference: ICSD Collection Code: 108492

Band structure with spin-orbit coupling