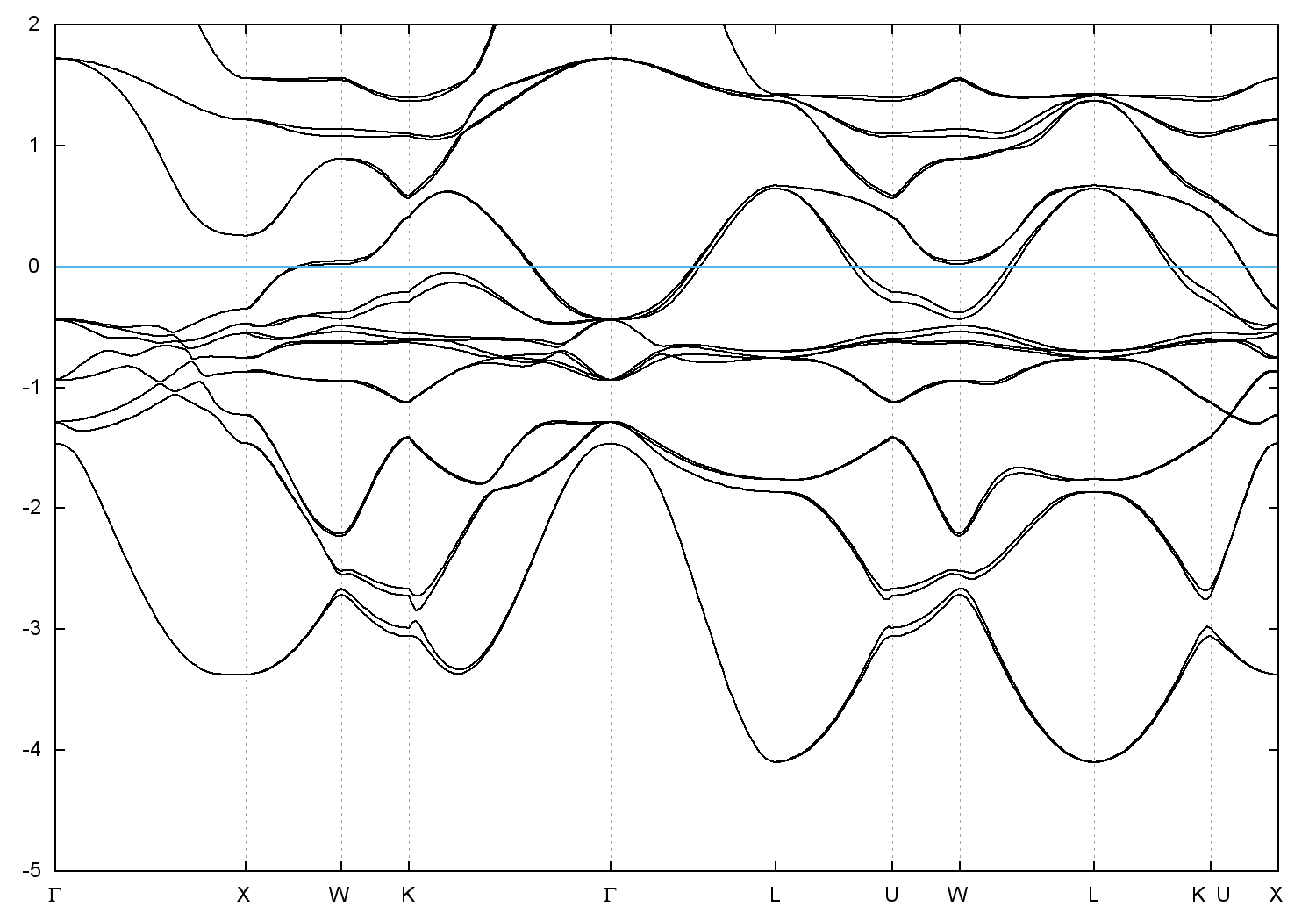
• Formula : TiFeSn
  • Space Group : F-43m (216)
    Centrosymmetric : False
    Dimensionality : 3D
  • Structure parameters
    a = 6.33
    b = 6.33
    c = 6.33
    α = 90.0
    β = 90.0
    γ = 90.0
  • Number of atoms per primitive cell = 3
    Total number of electrons per primitive cell = 34
  • Band gap = 0.0 eV
    Direct Gap = 0.000 eV
    Metallicity = 0.622
    Topological Z2 indices ν = ?
  • cif file - scf.in - scf.out - bands.in - bands.out
  • Reference:

    Gap at the Fermi level and magnetism in R M Sn ternary compounds (R= Ti, Zr, Hf and M= Fe, Co, Ni),
    Journal of Magnetism and Magnetic Materials 104, 1976 (1992)


Band structure with spin-orbit coupling