• Formula : VFeSb
  • Space Group : F-43m (216)
    Centrosymmetric : False
    Dimensionality : 3D
  • Structure parameters
    a = 5.826
    b = 5.826
    c = 5.826
    α = 90.0
    β = 90.0
    γ = 90.0
  • Number of atoms per primitive cell = 3
    Total number of electrons per primitive cell = 26
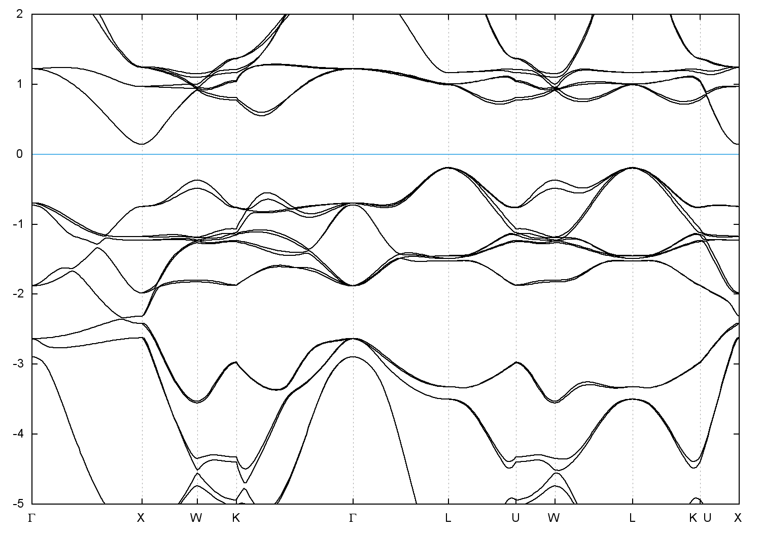
  • Band gap = 0.3352 eV
    Direct Gap = 0.888 eV
    Metallicity = 0.000
    Topological Z2 indices ν = (0;000)
  • scf.in - scf.out - bands.in - bands.out
  • Reference: ICSD Collection Code: 53539

Band structure with spin-orbit coupling


Wannier charge center (WCC) at six time-reversal invariant planes