• Formula : CuB(CN)4
  • Space Group : P-43m (215)
    Centrosymmetric : False
    Dimensionality : 3D
  • Structure parameters
    a = 5.4314
    b = 5.4314
    c = 5.4314
    α = 90.0
    β = 90.0
    γ = 90.0
  • Number of atoms per primitive cell = 10
    Total number of electrons per primitive cell = 50
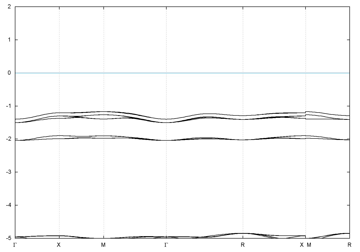
  • Band gap = 3.2086 eV
    Direct Gap = 3.310 eV
    Metallicity = 0.000
    Topological Z2 indices ν = (0;000)
  • cif file - scf.in - scf.out - bands.in - bands.out
  • Reference:

    Tetracyanoborate Salts M[B(CN)4] with M = Singly Charged Cations: Properties and Structures,
    Inorganic Chemistry 44, 1015 (2005)


Band structure with spin-orbit coupling