• Formula : K2LiBO3
  • Space Group : C2 (5)
    Centrosymmetric : False
    Dimensionality : 1D
  • Structure parameters
    a = 8.761
    b = 6.081
    c = 7.354
    α = 90.0
    β = 102.57
    γ = 90.0
  • Number of atoms per primitive cell = 14
    Total number of electrons per primitive cell = 84
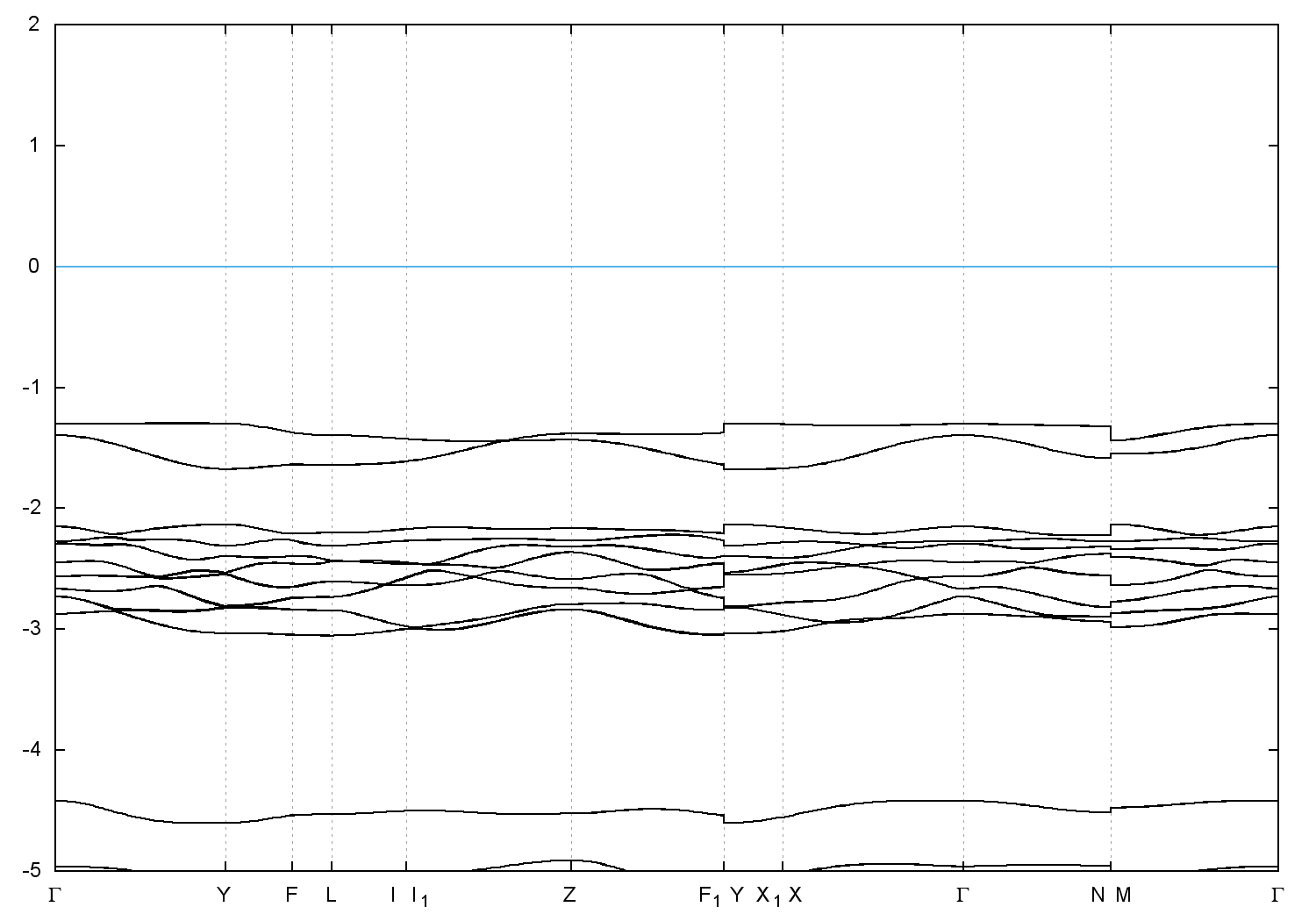
  • Band gap = 3.8165 eV
    Direct Gap = 3.823 eV
    Metallicity = 0.000
    Topological Z2 indices ν = (0;000)
  • scf.in - scf.out - bands.in - bands.out
  • Reference: ICSD Collection Code: 60949

Band structure with spin-orbit coupling