Home
Formula : BH
8
N
Space Group :
Pma2 (28)
Centrosymmetric : False
Dimensionality : 1D
Structure parameters
a = 8.001
b = 3.842
c = 3.822
α = 90.0
β = 90.0
γ = 90.0
Number of atoms per primitive cell = 20
Total number of electrons per primitive cell = 32
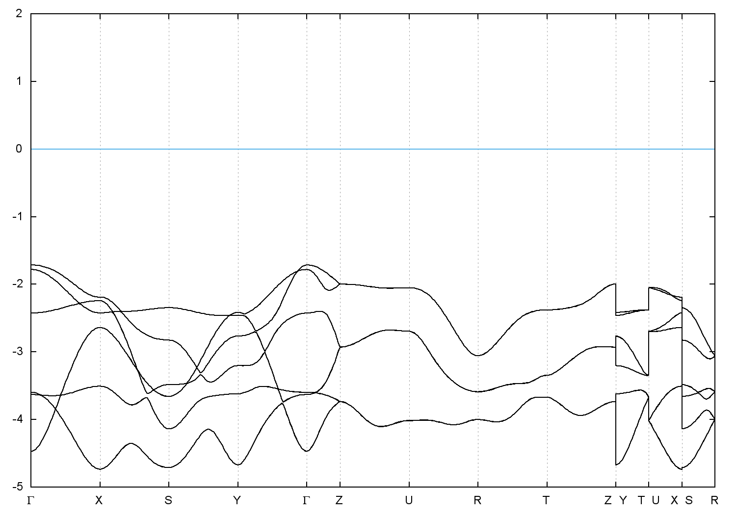
Band gap = 4.1825 eV
Direct Gap = 4.883 eV
Metallicity = 0.000
Topological Z2 indices ν = (0;000)
scf.in
-
scf.out
-
bands.in
-
bands.out
Reference:
ICSD Collection Code: 247614
Band structure with spin-orbit coupling