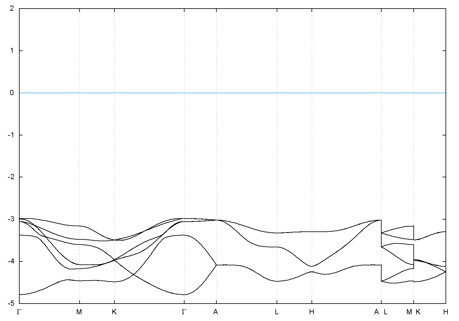
• Formula : LiBH4
  • Space Group : P6_3mc (186)
    Centrosymmetric : False
    Dimensionality : 1D
  • Structure parameters
    a = 4.2667
    b = 4.2667
    c = 6.9223
    α = 90.0
    β = 90.0
    γ = 120.0
  • Number of atoms per primitive cell = 12
    Total number of electrons per primitive cell = 20
  • Band gap = 7.2544 eV
    Direct Gap = 7.254 eV
    Metallicity = 0.000
    Topological Z2 indices ν = (0;000)
  • scf.in - scf.out - bands.in - bands.out
  • Reference: ICSD Collection Code: 245569

Band structure with spin-orbit coupling