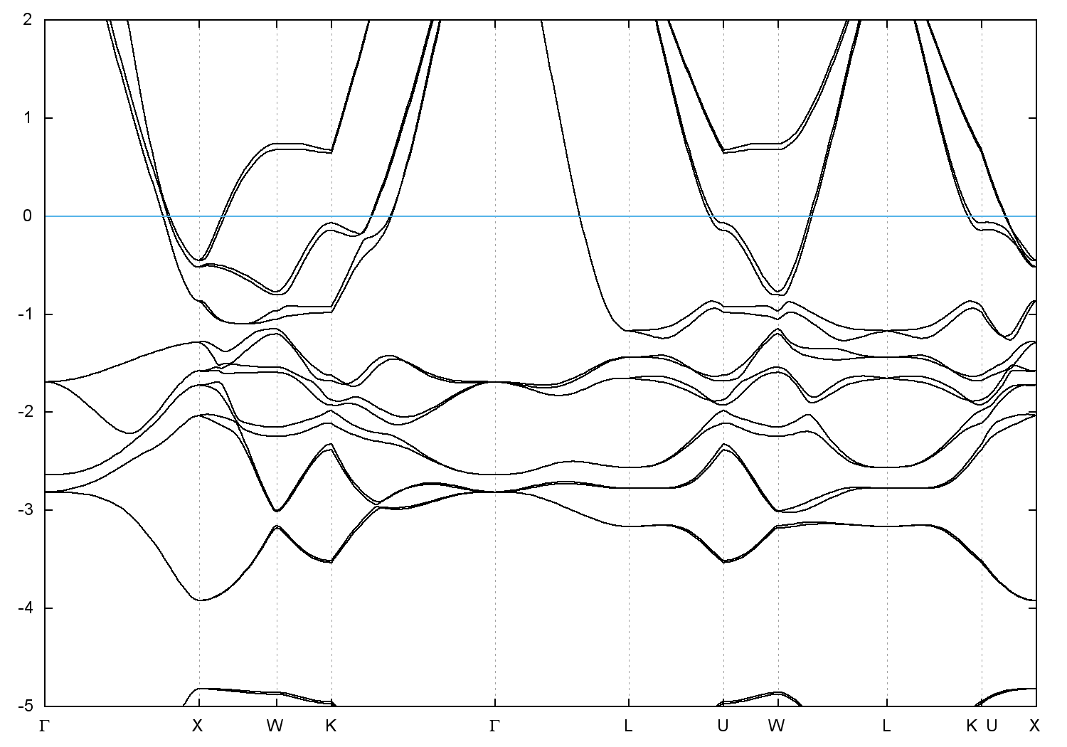
• Formula : Li2AlRh
  • Space Group : F-43m (216)
    Centrosymmetric : False
    Dimensionality : 3D
  • Structure parameters
    a = 6.011
    b = 6.011
    c = 6.011
    α = 90.0
    β = 90.0
    γ = 90.0
  • Number of atoms per primitive cell = 4
    Total number of electrons per primitive cell = 26
  • Band gap = 0.0 eV
    Direct Gap = 0.073 eV
    Metallicity = 0.688
    Topological Z2 indices ν = ?
  • cif file - scf.in - scf.out - bands.in - bands.out
  • Reference:

    Lithium-Platinmetall-Al(Ga, In)-Legierungen: Neue farbige ternaere intermetallische Verbindungen,
    Journal of the Less-Common Metals 161, 303 (1990)


Band structure with spin-orbit coupling