• Formula : Y
  • Space Group : P2_1/m (11)
    Centrosymmetric : True
    Dimensionality : 1D
  • Structure parameters
    a = 9.109
    b = 11.061
    c = 5.774
    α = 105.129
    β = 90.0
    γ = 90.0
  • Number of atoms per primitive cell = 2
    Total number of electrons per primitive cell = 22
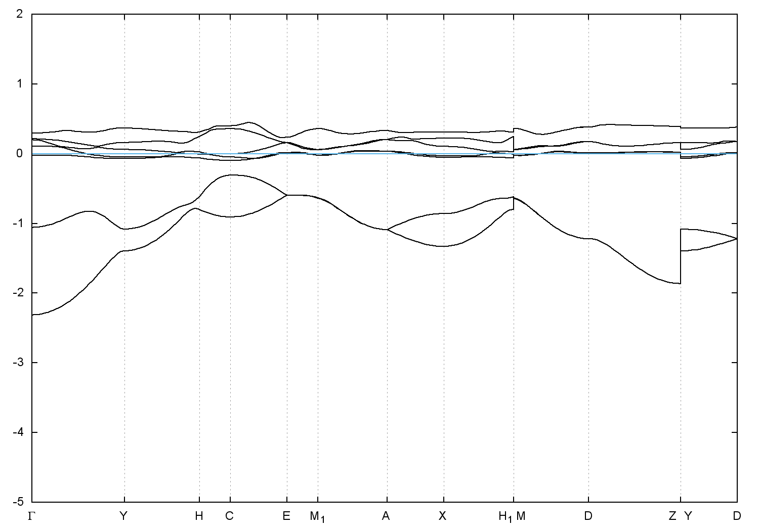
  • Band gap = 0.0 eV
    Direct Gap = 0.000 eV
    Metallicity = 0.850
    Topological Z2 indices ν = (1;000)
  • scf.in - scf.out - bands.in - bands.out
  • Reference: ICSD Collection Code: 281365

Band structure with spin-orbit coupling