• Formula : SiS4
  • Space Group : P2_1/m (11)
    Centrosymmetric : True
    Dimensionality : 1D
  • Structure parameters
    a = 6.8934
    b = 7.7675
    c = 6.1241
    α = 90.0
    β = 91.225
    γ = 90.0
  • Number of atoms per primitive cell = 10
    Total number of electrons per primitive cell = 56
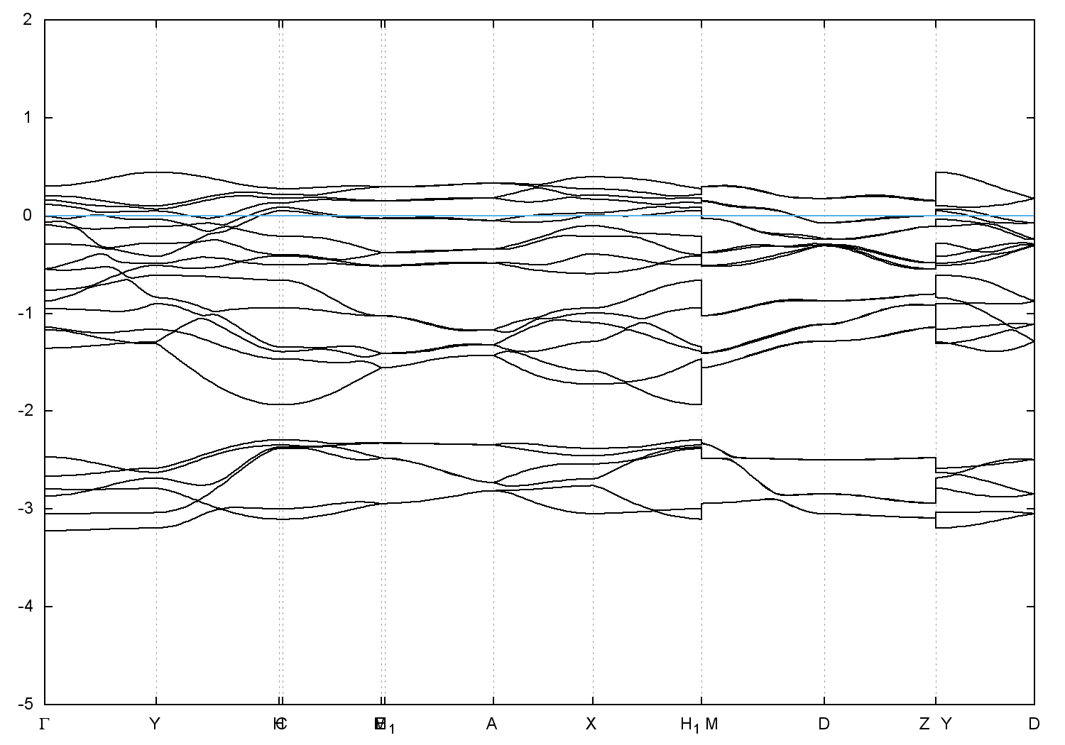
  • Band gap = 0.0 eV
    Direct Gap = 0.017 eV
    Metallicity = 0.532
    Topological Z2 indices ν = (0;010)
  • scf.in - scf.out - bands.in - bands.out
  • Reference: ICSD Collection Code: 59708

Band structure with spin-orbit coupling