• Formula : Rb
  • Space Group : Fddd (70)
    Centrosymmetric : True
    Dimensionality : 1D
  • Structure parameters
    a = 12.207
    b = 20.1548
    c = 3.9753
    α = 90.0
    β = 90.0
    γ = 90.0
  • Number of atoms per primitive cell = 4
    Total number of electrons per primitive cell = 36
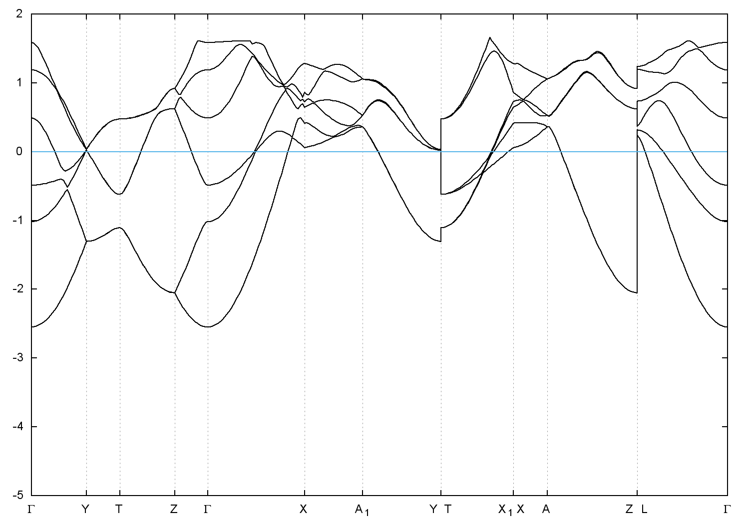
  • Band gap = 0.0 eV
    Direct Gap = 0.011 eV
    Metallicity = 0.687
    Topological Z2 indices ν = (1;111)
  • scf.in - scf.out - bands.in - bands.out
  • Reference: ICSD Collection Code: 248068

Band structure with spin-orbit coupling