• Formula : Rb2Pd
  • Space Group : C2/m (12)
    Centrosymmetric : True
    Dimensionality : 1D
  • Structure parameters
    a = 12.7
    b = 8.0
    c = 4.7
    α = 90.0
    β = 98.4
    γ = 90.0
  • Number of atoms per primitive cell = 3
    Total number of electrons per primitive cell = 36
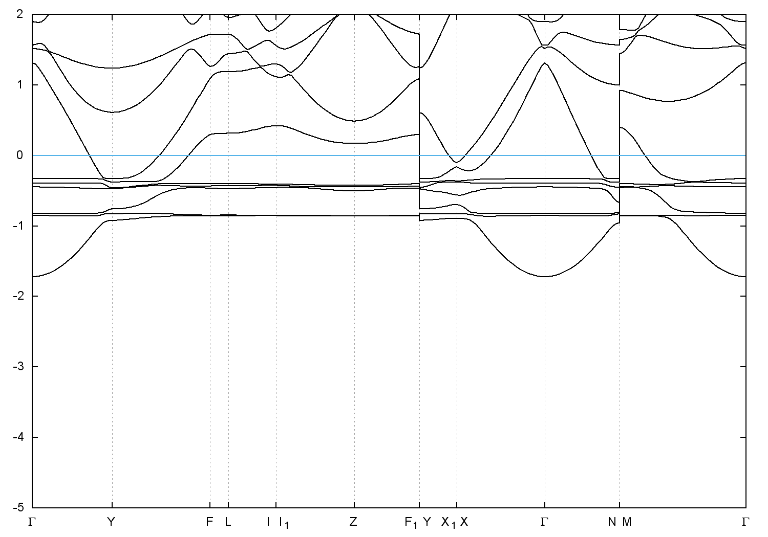
  • Band gap = 0.0 eV
    Direct Gap = 0.021 eV
    Metallicity = 0.605
    Topological Z2 indices ν = (1;000)
  • scf.in - scf.out - bands.in - bands.out
  • Reference: ICSD Collection Code: 20675

Band structure with spin-orbit coupling