• Formula : N2
  • Space Group : R-3c (167)
    Centrosymmetric : True
    Dimensionality : 1D
  • Structure parameters
    a = 8.02
    b = 8.02
    c = 11.104
    α = 90.0
    β = 90.0
    γ = 120.0
  • Number of atoms per primitive cell = 16
    Total number of electrons per primitive cell = 80
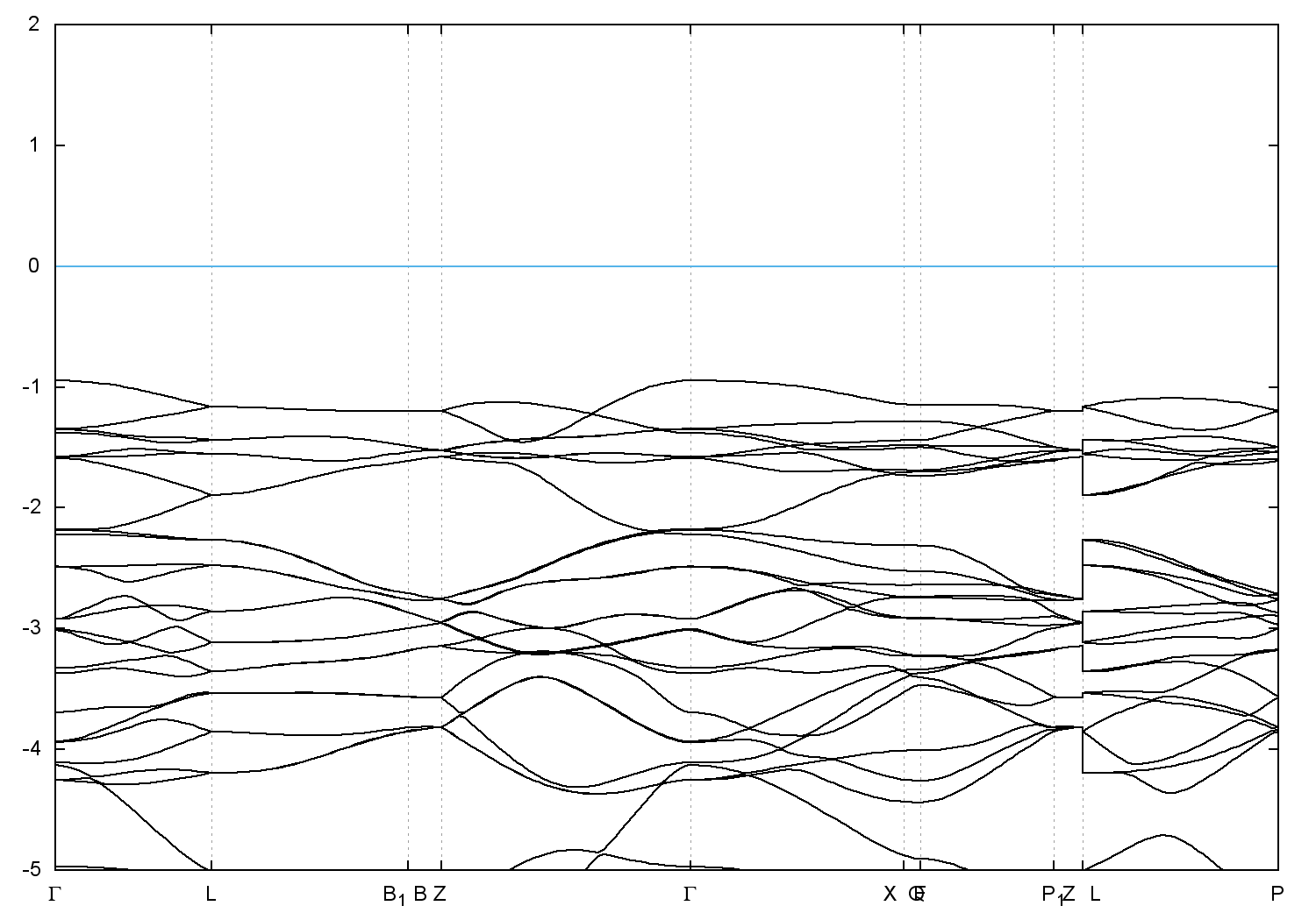
  • Band gap = 5.8672 eV
    Direct Gap = 5.886 eV
    Metallicity = 0.000
    Topological Z2 indices ν = (0;000)
  • scf.in - scf.out - bands.in - bands.out
  • Reference: ICSD Collection Code: 40936

Band structure with spin-orbit coupling