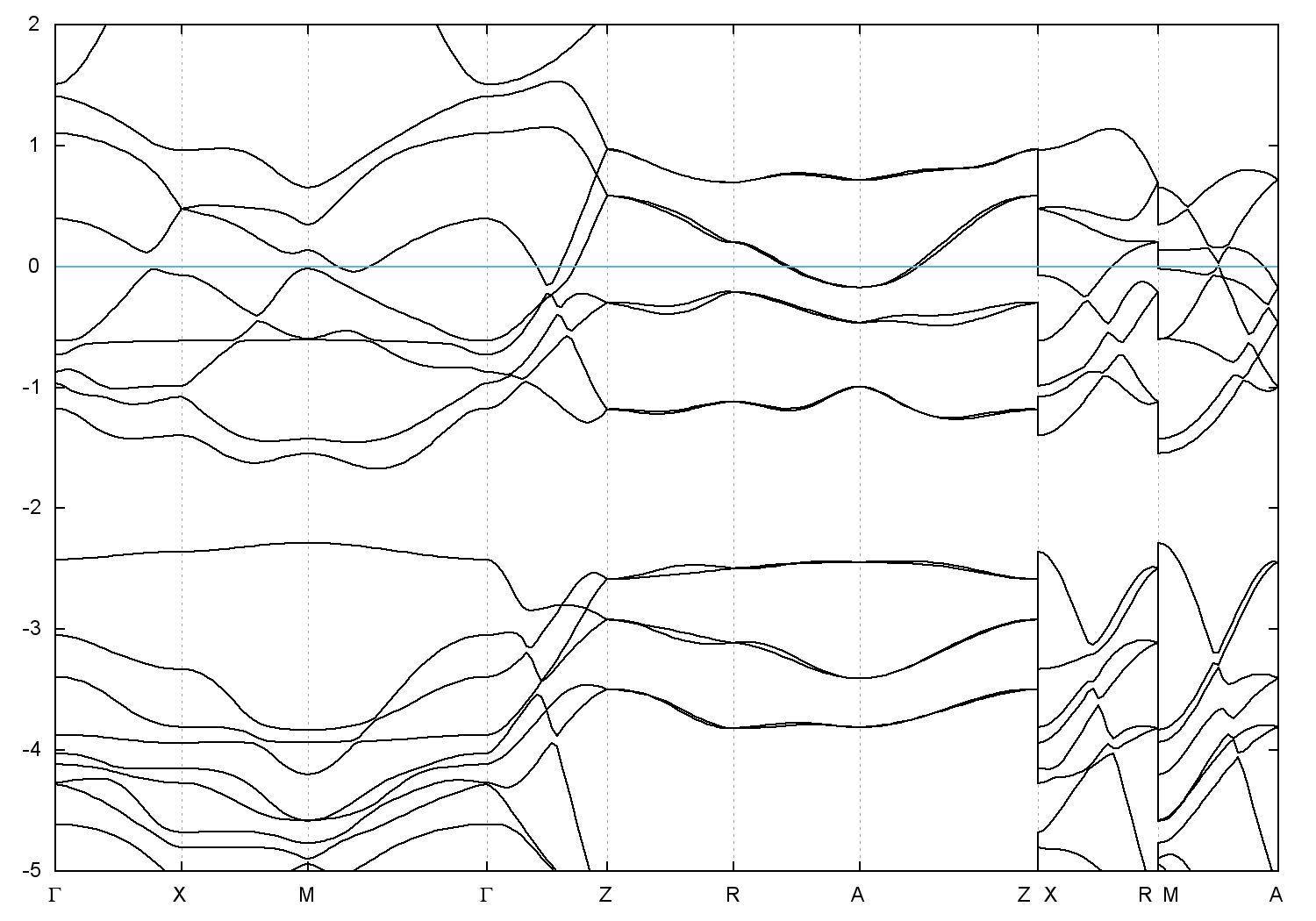
• Formula : NbTe4
  • Space Group : P4/mcc (124)
    Centrosymmetric : True
    Dimensionality : 1D
  • Structure parameters
    a = 6.4835
    b = 6.4835
    c = 6.8217
    α = 90.0
    β = 90.0
    γ = 90.0
  • Number of atoms per primitive cell = 10
    Total number of electrons per primitive cell = 74
  • Band gap = 0.0 eV
    Direct Gap = 0.000 eV
    Metallicity = 0.474
    Topological Z2 indices ν = (1;110)
  • cif file - scf.in - scf.out - bands.in - bands.out
  • Reference:

    The low-temperature structure of NbTe~4~,
    Acta Crystallographica Section B 50, 649 (1994)


Band structure with spin-orbit coupling