• Formula : Na2S
  • Space Group : Pnma (62)
    Centrosymmetric : True
    Dimensionality : 1D
  • Structure parameters
    a = 6.707
    b = 4.12
    c = 8.025
    α = 90.0
    β = 90.0
    γ = 90.0
  • Number of atoms per primitive cell = 12
    Total number of electrons per primitive cell = 96
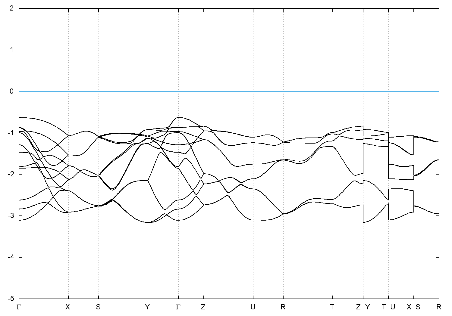
  • Band gap = 2.6588 eV
    Direct Gap = 2.659 eV
    Metallicity = 0.000
    Topological Z2 indices ν = (0;000)
  • cif file - scf.in - scf.out - bands.in - bands.out
  • Reference:

    Reversible phase transitions in Na2 S under pressure: a comparison with the cation array in Na2 S O4,
    Acta Crystallographica B (39,1983-) 57, 151 (2001)


Band structure with spin-orbit coupling