• Formula : S3(NO)2
  • Space Group : C2/c (15)
    Centrosymmetric : True
    Dimensionality : 1D
  • Structure parameters
    a = 16.329
    b = 4.518
    c = 6.629
    α = 90.0
    β = 97.31
    γ = 90.0
  • Number of atoms per primitive cell = 14
    Total number of electrons per primitive cell = 80
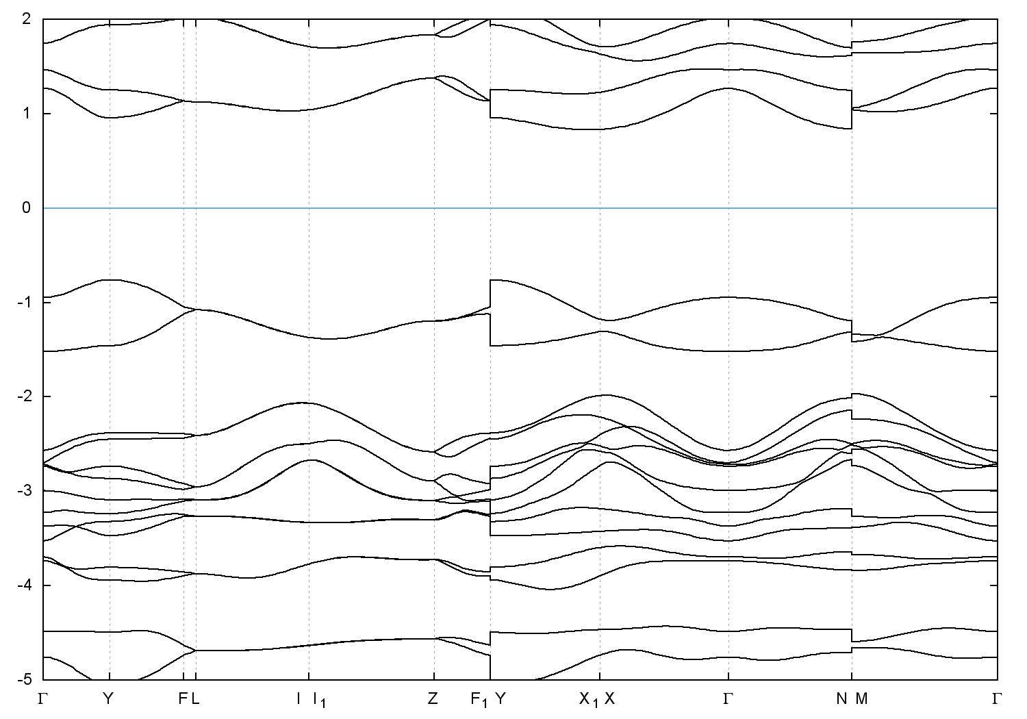
  • Band gap = 1.5897 eV
    Direct Gap = 1.717 eV
    Metallicity = 0.000
    Topological Z2 indices ν = (0;000)
  • cif file - scf.in - scf.out - bands.in - bands.out
  • Reference:

    Roentgenstrukturanalyse und Schwingungsspektren von Trischwefeldistickstoffdioxid, S3 N2 O2 (1),
    Zeitschrift fuer Naturforschung, Teil B. Anorganische Chemie, Organische Chemie (33,1978-41,1986) 35, 792 (1980)


Band structure with spin-orbit coupling