• Formula : RbTe
  • Space Group : Pbam (55)
    Centrosymmetric : True
    Dimensionality : 1D
  • Structure parameters
    a = 11.151
    b = 5.8538
    c = 4.8213
    α = 90.0
    β = 90.0
    γ = 90.0
  • Number of atoms per primitive cell = 8
    Total number of electrons per primitive cell = 60
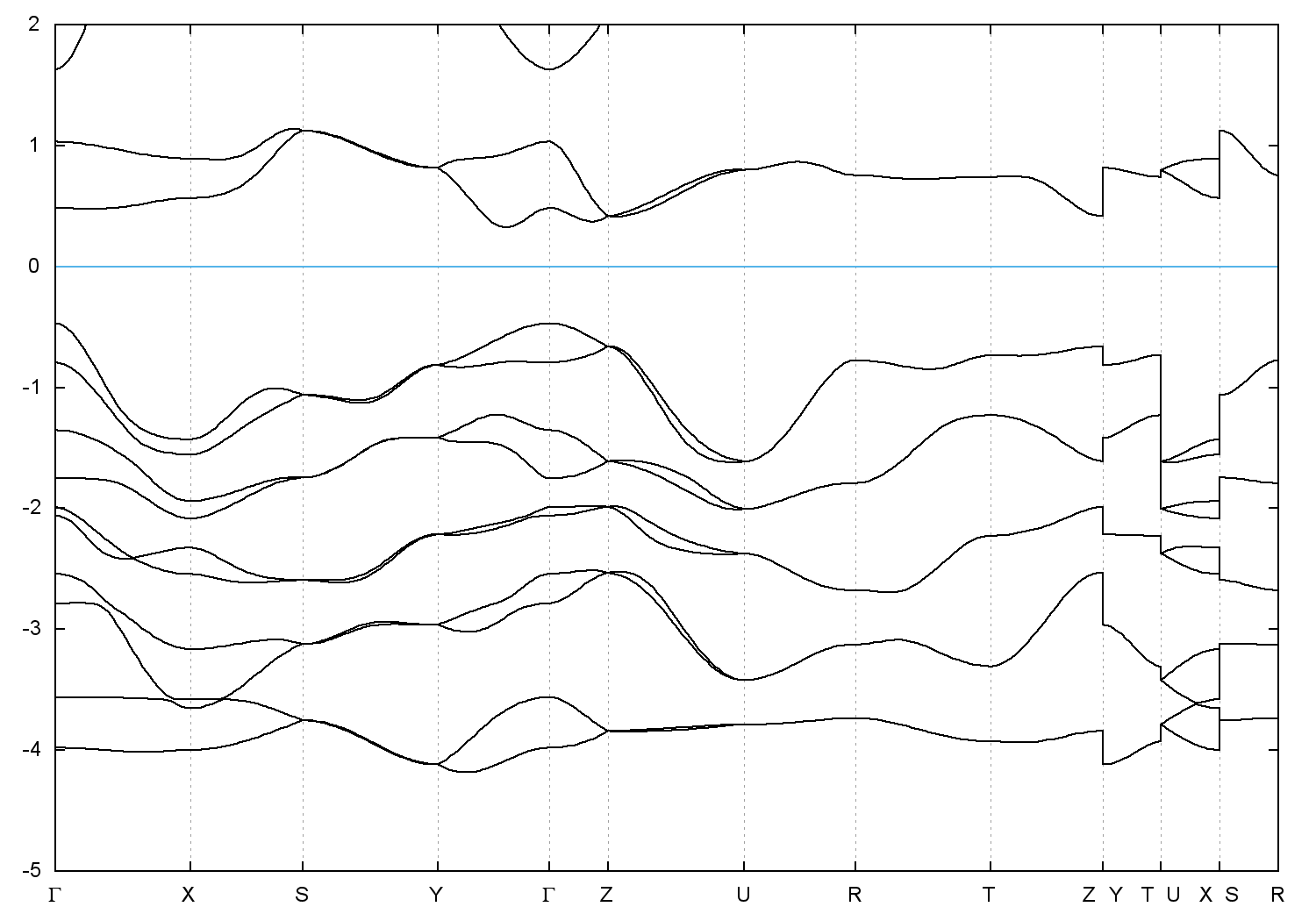
  • Band gap = 0.795 eV
    Direct Gap = 0.875 eV
    Metallicity = 0.000
    Topological Z2 indices ν = (0;000)
  • scf.in - scf.out - bands.in - bands.out
  • Reference: ICSD Collection Code: 83350

Band structure with spin-orbit coupling