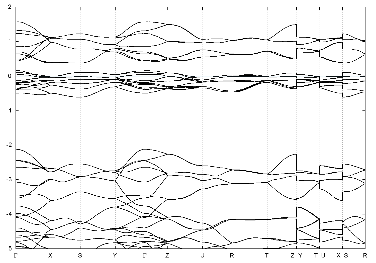
• Formula : MnSeO3
  • Space Group : Pnma (62)
    Centrosymmetric : True
    Dimensionality : 3D
  • Structure parameters
    a = 6.0937
    b = 7.8651
    c = 5.1434
    α = 90.0
    β = 90.0
    γ = 90.0
  • Number of atoms per primitive cell = 20
    Total number of electrons per primitive cell = 156
  • Band gap = 0.0 eV
    Direct Gap = 0.001 eV
    Metallicity = 0.434
    Topological Z2 indices ν = (0;110)
  • cif file - scf.in - scf.out - bands.in - bands.out
  • Reference:

    The effect of Mn substitution on the structure and magnetic properties of Se (Cu1-x Mnx) O3 solid solution,
    Journal of Physics: Condensed Matter 15, 1951 (2003)


Band structure with spin-orbit coupling