• Formula : LiSc(SiO3)2
  • Space Group : C2/c (15)
    Centrosymmetric : True
    Dimensionality : 3D
  • Structure parameters
    a = 9.805
    b = 8.949
    c = 5.358
    α = 90.0
    β = 110.39
    γ = 90.0
  • Number of atoms per primitive cell = 20
    Total number of electrons per primitive cell = 116
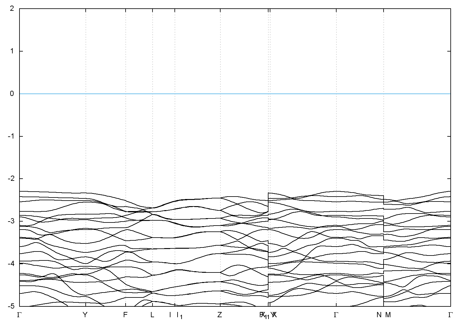
  • Band gap = 5.094 eV
    Direct Gap = 5.223 eV
    Metallicity = 0.000
    Topological Z2 indices ν = (0;000)
  • cif file - scf.in - scf.out - bands.in - bands.out
  • Reference:

    Structural variation and crystal chemistry of LiMe3+Si2O6 clinopyroxenes Me3+ = Al, Ga, Cr, V, Fe, Sc, and In Sample: ScPx,
    Zeitschrift fur Kristallographie 219, 278 (2004)


Band structure with spin-orbit coupling