• Formula : LiYO2
  • Space Group : P2_1/c (14)
    Centrosymmetric : True
    Dimensionality : 3D
  • Structure parameters
    a = 6.12
    b = 6.185
    c = 6.21
    α = 90.0
    β = 118.8
    γ = 90.0
  • Number of atoms per primitive cell = 16
    Total number of electrons per primitive cell = 104
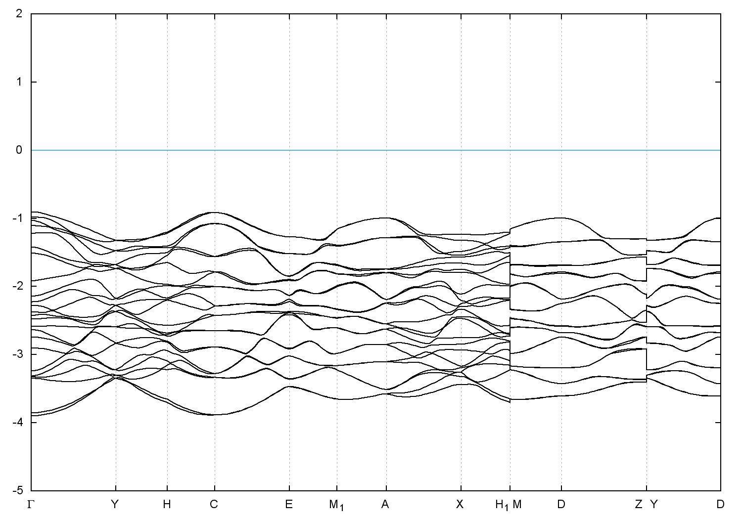
  • Band gap = 4.2319 eV
    Direct Gap = 4.232 eV
    Metallicity = 0.000
    Topological Z2 indices ν = (0;000)
  • cif file - scf.in - scf.out - bands.in - bands.out
  • Reference:

    Etude des combinaisons d'oxydes de terres rares et de lithium du type T Li O2,
    Comptes Rendus Hebdomadaires des Seances de l'Academie des Sciences (1884 - 1965) 255, 1135 (1962)


Band structure with spin-orbit coupling